点击右上角
微信好友
朋友圈

请使用浏览器分享功能进行分享

最近,DeepSeek火爆出圈,人工智能(AI)的热度再上新高。随着人工智能应用加速落地,多样化应用场景不断涌现,AI人才缺口不断增大,名称中含有“智能”“智慧”的专业,关注度也在持续升高。
2018年,35所高校首获人工智能专业建设资格,高校建设人工智能专业的热潮拉开序幕。目前,超500所高校开设了“人工智能”本科专业,普通高等学校本科专业目录中带有“智能”“智慧”的专业也增至39个。

新专业,“新”在哪?
人工智能不仅是世界各国的科研热点与竞争高地,也推动着教育的变革创新,拥抱人工智能成为必然趋势。但也有人困惑,专业名称中加入“智能”“智慧”二字,是不是为了给已有专业“换个马甲”?
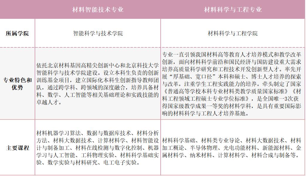
材料学曾经被网友戏称为“天坑专业”,在2024年教育部发布的《关于公布2023年度普通高等学校本科专业备案和审批结果的通知》中,材料智能技术专业作为新增专业位列其中,开设高校为北京科技大学,首批招生40人。
据学校官网介绍,该专业是着眼于当下和未来的社会需求,在“材料科学与工程”“人工智能”学科交叉的基础上增设的新专业,专注于材料科学的智能化,聚焦于材料研发的新范式,包括材料的数字化和智能化设计与制造的共性关键技术。
将材料智能技术专业和材料科学与工程专业进行对比,不难看出,两个专业不仅所属学院不同,在主修课程上,侧重点也并不相同。北京科技大学智能科学与技术学院副院长班晓娟介绍,材料科学与工程主要侧重于传统的材料特性研究和应用开发,材料智能技术专业更注重技术的交叉融合,将计算模型、数据分析和智能化技术融入材料的研发过程中。

材料智能技术专业与材料科学与工程专业情况对比。信息来源:北京科技大学本科招生网
传统材料研发模式主要基于实验“试错法”,其研发周期长、效率低,而材料智能技术的核心内涵就是通过多学科交叉,利用云计算、大数据、人工智能和数字孪生等信息技术,实现材料的高通量计算、多尺度计算、智能化数字实验和快速性能预测与分析。推动新材料研发模式向“数字化、智能化”新模式的转变,从而丰富和拓展材料科学与前沿学科、工程学科的内涵,引领材料科学与工程学科的前沿发展,并培养出具有前沿科技洞察力和创新能力的学科交叉优秀人才。
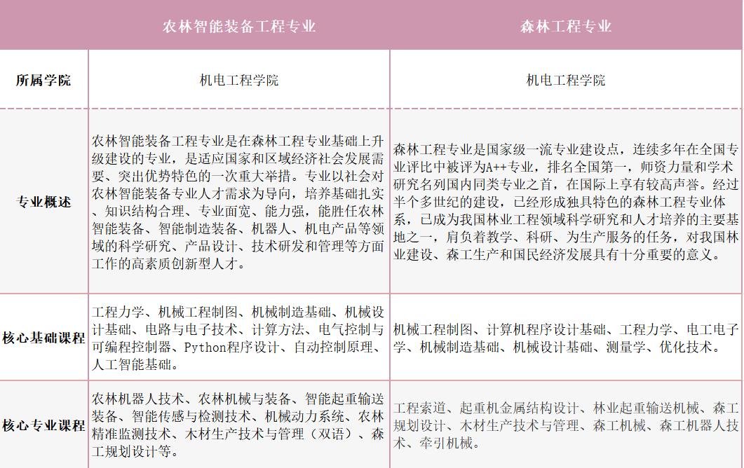
新开设的农林智能装备工程专业,同样是在已有专业基础上升级建设而来。据东北林业大学官网介绍,该专业以森林工程专业为基础,专业特色课程设有农林机器人技术、农林机械与装备、智能起重输送装备、智能传感与检测技术等。旨在培养能胜任农林智能装备、智能制造装备、机器人、机电产品等领域的科学研究、产品设计、技术研发和管理等方面工作的高素质创新型人才。

农林智能装备工程专业与森林工程专业情况对比。信息来源:东北林业大学本科招生网
新专业的开设是“从0到1”的过程,这需要大量的调研和评估工作作为支撑。山东大学土建与水利学院副院长王培军表示,工程软件专业的设立,便是长达20多年布局和努力的结果。然而“从1到100”却要“因校而议”。
不可忽视的是,有些高校确实在新专业的培养方案上和已有专业存在雷同,令许多学生存在“不知道在学什么”的感觉,认为“被敷衍了”。因此,回答好学什么、怎么教、培养什么人才,是每所高校的必答题。
对于新专业多由传统专业发展而来,许多人担忧已有的专业会失去优势的问题,中国教育发展战略学会副会长兼人才发展专委会理事长李志民认为,随着人工智能技术的发展,专业转型升级是必然,但这并不完全意味着此前专业不再重要。因为人类对物质的需求基本上变化不大,可以说,只有落后的技术,没有落后的需求,也就没有落后的专业。
新专业=好就业?
教育部等五部门在2023年3月印发的《普通高等教育学科专业设置调整优化改革方案》中明确提出,“到2025年,优化调整高校20%左右学科专业布点”,同时新设一批适应新技术、新产业、新业态、新模式的学科专业,淘汰不适应经济社会发展的学科专业。

新增专业是国家发展、社会进步的一面镜子。随着智能类专业的数量不断增加,不禁让人好奇:学了这些专业后难道就业就“稳了”吗?早入学入行的人将占据职业红利期?
对此,李志民表示,首先要摆正观念,衡量一个专业的价值,就业不应是唯一标准,要站在长远的角度考量,是否和国家需求相结合,是否实现了自身价值。“不能把教育简单地等同于就业,如果把教育等同于就业,我认为还是停留在生存层次上思考问题,教育实际上更多是在于生命意义的提升。”
想国家之所想、急国家之所急、应国家之所需,打破学科专业壁垒、深化学科交叉融合、聚焦前沿科技发展,是普通高等教育学科专业优化改革的重要内容。只有服务于国家发展的“大逻辑”,个人发展的“小逻辑”才能讲得通。
翻看这些新专业的介绍,可以发现,多是坚持需求导向,或填补了某项空白。比如,智能视觉工程专业是结合光学传感、人工智能、机器视觉、空间信息等多领域交叉融合的新专业,填补了工科专业在该领域的空白。毕业生可以进入我国顶尖的航天、航空等科研院所,担任科研、开发、经营或技术管理等核心职务,也可以应聘业界领先的智能视觉高新技术企业,参与前沿技术的研发与应用。

材料智能技术专业毕业生不但可以参与航空航天、汽车制造、半导体和电子设备、可再生能源以及医疗器械等行业的研发部门工作,参与新材料的开发和优化。随着制造业的智能化转型,也能够参与采用人工智能、机器学习技术来提高生产效率和材料性能的工作。
但也要看到,一个专业从冷到热或从热到冷,都与当时的社会条件、经济发展等密切相关,是动态变化的过程。专业只是起点,是否好就业还要看个人的综合能力,并不存在所谓的“定心丸”。
“教育已经从过去‘有学上’转变为了‘上好学’”,李志民指出,在专业选择时,学生和家长们不能盲目,要对具体专业的师资、课程、人才培养模式对比分析,综合考虑个人兴趣、职业规划。但无论学什么,每个学生都需要学会拥抱AI技术,利用AI工具,许多高校已将人工智能纳入通识课程,这是未来的必然趋势。(记者 蔡琳)
【科视评】
人工智能的浪潮正推动高校教育加速革新,带有智能、智慧标签的新专业如雨后春笋般涌现。这些专业并非简单“贴牌”,而是通过创新课程体系与培养目标,回应产业转型需求,为行业输送掌握跨领域思维的复合型人才。
然而,新专业的“热度”背后仍需冷思考。部分高校仓促跟风,课程与既有专业同质化严重,导致学生陷入“学而无用”的困惑。此外,就业市场对这些专业的追捧易催生盲目选择,但专业冷热与社会需求动态变化紧密相关,并无“一劳永逸”的就业保障。教育的本质在于培养终身学习能力与创新思维,而非追逐短期红利。学生需结合兴趣与行业趋势理性抉择,高校更应立足学科基础,确保新专业“实大于名”,真正服务于国家战略与个人成长。
